|
Wednesday, 19 March 2025 |
Te Hui o Te Kaunihera ā-Rohe o Heretaunga
Hastings District Council
Heretaunga Takoto Noa Māori Standing Committee Meeting
Kaupapataka
Agenda
|
Te Rā Hui: |
Wednesday, 19 March 2025 |
|
Te Wā: |
1:00 PM |
|
Te Wāhi: |
Council Chamber Ground Floor Civic Administration Building Lyndon Road East Hastings |
|
Te Hoapā: |
Democracy and Governance Services P: 06 871 5000 | E: democracy@hdc.govt.nz |
|
Te Āpiha Matua: |
|
This is established between the Hastings District Council and the Māori community.
Context
The Heretaunga Takoto Noa Māori Standing Committee has been established by Council to continue the development of strategic and sustainable relationships with Māori. Council also wishes to empower Māori as much as possible to make decisions over their and the wider community’s future. Council shall meet the intent and spirit of the Council’s obligations set out in the legislation, more particularly the obligations of the Local Government Act 2002;
· Towards establishing and maintaining processes that provide opportunities for Māori to contribute to the decision processes of Council.
· Fostering the development of Māori capacity to contribute to these processes.
· The provision of information to assist Māori contribution to Council’s activities.
The Council wishes the Committee to reflect a spirit of partnership between the Council and the community and to contribute effectively to the Council’s activities. To enable this to occur the Fields of Activity and Delegated Powers are framed with the widest scope possible.
The Council wishes the Committee to assist with the development of an integrated policy framework (based on Te Tiriti o Waitangi Principles) for the Council aimed at delivering effective governance, engagement and service delivery for Council’s Māori Communities.
Meetings of the Heretaunga Takoto Noa Māori Standing Committee are supported by Council Kaumātua.
Fields of Activity
· To provide policy advice with respect to the District Plan, regarding provisions for Wāhi Tapu, Papakainga, and where relevant to Māori, any other amendments to the Plan.
· To provide input to the Long Term Plan and Annual Plan with particular reference to those issues of importance to Māori from within the District.
· To support Council to embrace the principles of Te Tiriti o Waitangi.
· To provide insight into Māori and other strategic community issues with particular reference to the Long Term Plan, the effectiveness of the District Plan and the delivery of the Annual Plan.
· To make decisions and provide advice on matters of mana whenua wellbeing.
· To approve and provide advice on Māori economic wellbeing initiatives.
· To assist Council as appropriate in conducting and maintaining effective, good faith working relationships with Māori communities across the district including advice on governance arrangements.
· To make decisions as to the allocation of Marae Development Fund grants within the allocated budget.
· To make decision on matters relating to Māori community development and Māori community plans.
· To make recommendations to Council on projects requiring Māori input.
· To assist Council with the development of an integrated policy framework and work programme to enable effective governance, engagement and service delivery for Council’s Māori Communities.
Membership (15 Members)
· Chair – to be elected at the first meeting of the Committee at the beginning of each triennium; and from among the appointed mana whenua members of the committee.
· Deputy Chair – to be elected at the first meeting of the Committee at the beginning of each triennium from among the elected members of the committee.
· The Mayor.
· 6 Councillors including the 3 Takitimu Ward Councillors.
· Up to 8 members from Mana Whenua to be appointed by the Council, taking into account the “post settlement environment” and Mataawaka.
Quorum – at least 8 members (one of whom must be a Councillor).
|
DELEGATED POWERS 1) Authority to exercise all Council powers, functions, and authorities in relation to the matters detailed in the Fields of Activity such as to enable recommendations to the Council on those matters. 2) Authority to make decisions on the allocation of Marae Development Fund grants within the allocated budget. 3) Authority to develop procedures and protocols that assist the Committee in its operation provided that such procedures and protocols meet the statutory requirements of the Local Government Act 2002, the Local Government Official Information and Meetings Act 1987 and Council’s Standing Orders. 4) Authority to approve Māori Community Plans. 5) Authority to approve projects or programs relating to Māori Community Wellbeing within existing budgets. 6) Authority to approve projects or programs relating to Mana Whenua Wellbeing within existing budgets. 7) Authority to approve projects or programs relating to Māori Economic Wellbeing within existing budgets. 8) To recommend to Council on projects that require Māori input or oversight. 9) To recommend to Council on planning and regulatory matters that require Māori input or oversight. The Chair shall not have a casting vote. Note: The Terms of Reference for the Heretaunga Takoto Noa Māori Standing Committee are subject to review by the Committee at its first meeting in the 2022 Triennium. |
|
Wednesday, 19 March 2025 |
He hui e whakahaeretia nei e Te Kaunihera ā-Rohe o Heretaunga
Hastings District Council: Heretaunga Takoto Noa Māori Standing Committee Meeting
Kaupapataka
Agenda
|
Mematanga: |
Koromatua Chair: Mike Paku Deputy Chair: Councillor Henry Heke Ngā KaiKaunihera Councillor members: Mayor Sandra Hazlehurst Councillors Ana Apatu, Alwyn Corban, Kellie Jessup, Heather Te Au-Skipworth and Hana Montaperto-Hendry Mana Whenua members: (up to 8 members) Tipene Cottrell; Ngaio Tiuka; Tom Keefe; Elizabeth Waiwiri-Hunt, Charmaine Butler, Pōhatu Paku and Api Robin Kaumātua: Jerry Hapuku |
|
Tokamatua: |
At least 8 members (one of whom must be a Councillor) |
|
Apiha Matua |
Petera Hakiwai – POU AHUREA MĀTUA: Principal Advisor Relationships, Responsiveness & Heritage Office of the Chief Executive |
|
Te Rōpū Manapori me te Kāwanatanga |
Lynne Cox (Ext 5632) |
Te Rārangi Take
Order of Business
|
1.0 |
Prayer - Karakia |
|
|
2.0 |
Apologies & Leave of Absence – Ngā Whakapāhatanga me te Wehenga ā-Hui At the close of the agenda no apologies had been received. At the close of the agenda no requests for leave of absence had been received. |
|
|
3.0 |
Conflict of Interest – Mahi Kai Huanga |
|
|
4.0 |
Confirmation of Minutes – Te Whakamana i Ngā Miniti Minutes of the Heretaunga Takoto Noa Māori Standing Committee Meeting held Wednesday 20 November 2024. (Previously circulated) |
|
|
5.0 |
Te Huinga Kauheke |
9 |
|
6.0 |
Update on the Transport Recovery Programme: Mana Whenua Engagement |
11 |
|
7.0 |
Mātaitai/Rāhui Application for Artificial Reef east of Pania Reef |
17 |
|
8.0 |
Te Hā o Waiaroha Policy Project Update |
21 |
|
9.0 |
Waste Management and Minimisation Plan Update |
33 |
|
10.0 |
Flaxmere Development Areas - Reserve Names and Design |
39 |
|
11.0 |
Information report on the Draft Local Alcohol Policy |
53 |
|
12.0 |
Minor Items – Ngā Take Iti |
|
|
13.0 |
Urgent Items – Ngā Take Whakahihiri |
|
|
Wednesday, 19 March 2025 |
Te Hui o Te Kaunihera ā-Rohe o Heretaunga
Hastings District Council: Heretaunga Takoto Noa Māori Standing Committee Meeting
Te Rārangi Take
Report to Heretaunga Takoto Noa Māori Standing Committee
|
Nā: From: |
Charles Ropitini, Principal Advisor: Relationships, Responsiveness & Heritage |
|
Te Take: Subject: |
Te Huinga Kauheke |
1.0 Purpose and summary - Te Kaupapa Me Te Whakarāpopototanga
1.1 The purpose of this report is to introduce the Heretaunga Takoto Noa Kōmiti to Te Huinga Kauheke and to inform the Kōmiti of their activities and aspirations for 2025.
1.2 Te Huinga Kauheke are a growing group of more than 30 Māori kauheke aged 55 years+, who are actively involved in their marae kaenga and whānau. The kauheke gather from across the Heretaunga and Tamatea Districts.
1.3 Te Huinga Kauheke is a dream envisioned by Mahinārangi Barlow-Bartlett of Wāimārama, who wished for an opportunity for Kaumātua Māori to gather and empower each other through the use of te reo Māori me ōna tikanga. The dream was for a weekly class for kauheke to practice karakia, mihimihi, and basic conversational skills with an outlook to communicate in te reo Māori with their mokopuna.
1.4 Through kauheke interviews Mrs Barlow-Bartlett identified that the need of the wiser generation extended to revitalising te reo Māori me ōna tikanga across their generation. The need for revitalising te reo Māori me ōna tikanga sits alongside the needs of social interaction, health, upskilling, and sharing natural gifts.
1.5 The goals of Te Huinga Kauheke are:
· To strengthen and revitalise our prestigious language of te reo Māori and its traditions by empowering kauheke with karanga, whaikōrero, waiata, karakia me ngā hītori.
· To ensure our kauheke are healthy and spiritually enlightened.
· To acknowledge and address any social, health and physical needs of kauheke.
· To practise old and new learning of te reo Māori.
1.6 The name ‘Te Huinga Kauheke’ was gifted to the group by Dr Jeremy Tatere MacLeod through Ngāti Kahungunu Iwi Inc.
1.7 Te Huinga Kauheke is currently supported by Te Puni Kōkiri who provide their boardroom as a venue with use of their kitchen and provision of tea and coffee.
1.8 The CBD based Te Puni Kōkiri offices have accessibility challenges for Te Huinga Kauheke specifically with parking availability and accumulation of fines. The popularity of the group is seeing their numbers grow and the boardroom of Te Puni Kōkiri will not be sustainable should the group continue to grow.
1.9 Te Huinga Kauheke thank the Heretaunga Takoto Noa Kōmiti for the opportunity to present the success and current challenges of their group.
2.0 Heretaunga Ararau Te Reo Māori Policy and Action Plan
2.1 The Pou Ahurea Principal Advisor: Relationships, Responsiveness and Heritage notes that the Heretaunga Ararau Te Reo Māori Policy Action Plan does not currently cater for the language aspirations of kauheke.
2.2 The Heretaunga Ararau Te Reo Māori Policy and Action Plan is at its natural review cycle 2020-2024 with an opportunity to engage Te Huinga Kauheke with intent to develop a set of actions specific to kauheke.
3.0 Next steps – Te Ara Whaihua
3.1 The Pou Ahurea will work with Te Huinga Kauheke and the Te Puni Kōkiri office to understand current parking and accessibility challenges with the outlook to explore short term parking solutions for ease of access to Te Puni Kōkiri for their Te Reo Māori lessons.
3.2 The Pou Ahurea will work with the Kaiwhakahaere for Community Centres for an appropriate venue for Te Huinga Kauheke to relocate to that has parking and ease of access for Friday Te Reo Māori lessons.
3.3 The Pou Ahurea will engage Te Huinga Kauheke as a part of the review for the Heretaunga Ararau Te Reo Māori Policy to capture actions specific to the needs and requirements of Heretaunga kauheke.
|
4.0 Recommendations - Ngā Tūtohunga That the Heretaunga Takoto Noa Māori Standing Committee receive the report titled Te Huinga Kauheke dated 19 March 2025.
|
There are no attachments for this report.
|
Wednesday, 19 March 2025 |
Te Hui o Te Kaunihera ā-Rohe o Heretaunga
Hastings District Council: Heretaunga Takoto Noa Māori Standing Committee Meeting
Te Rārangi Take
Report to Heretaunga Takoto Noa Māori Standing Committee
|
Nā: From: |
Robert Whaitiri, Pou Hononga - Mana Whenua Co-ordinator: Transportation Recovery |
|
Te Take: Subject: |
Update on the Transport Recovery Programme: Mana Whenua Engagement |
1.0 Executive Summary – Te Kaupapa Me Te Whakarāpopototanga
1.1 The purpose of this report is to update the committee on the progress with the Hastings District Council (HDC) Transport Recovery Programme in relation to engagement with Mana Whenua, delivery of the programme and social outcomes from November 2024 to March 2025.
1.2 At the last September 2024 meeting of this committee, we informed the committee that an offer of service for establishing the scope of engagement work required for repair sites had been requested from each Mana Whenua group with cyclone repair work within their area of interest. The application for an area-wide consent for the repair of bridges and culverts was tabled. The Committee also approved that:
· Mana Whenua would still be informed of all recovery work in their area of interest, regardless of whether it requires resource consent
· Those unique sites (bridge rebuilds, sites close to wāhi tapu) would still require an in-depth approach additionally to the area-wide work
· That engagement is ongoing about the transport recovery work after the area wide approach has been agreed, and that the area-wide approach relates only to transport cyclone recovery work
· Council seeks expert advice to establish clear guidelines based on national best practice for procurement of cultural advice in relation to infrastructure recovery in the wake of national disaster.
· That Council progress a proposal for additional training of contractors on resource consent conditions by Mana Whenua groups as a mechanism to provide additional protection for sites considering the volume of work required and the limited resources available.
1.3 In the November meeting of this Committee, a presentation summarising actions taken after this approval was delivered, which outlined the development and delivery of the first pilot contractor training and progress on establishing the scope of the area wide engagement. Since that point:
· The application for an area-wide resource consent for the repair of culverts and bridges was approved by Hawke’s Bay Regional Council (HBRC) in December 2024.
· The scope of engagement required is near completion, and a process for procuring the work required is following the same process as procuring work HDC’s panel of consultants.
· Three more contractor trainings have been delivered. A debrief of these pilot sessions is scheduled for 21 March. The intent of this is to identify strengths and areas for improvement from feedback received to date to improve training going forward. Hawke’s Bay Regional Council (HBRC) is now organising their own training in a similar way.
· Construction is underway on many major slip sites across Heretaunga and work on bridge sites is underway.
· The third Supplier Panel Hui has been held and was well attended. Contractors reported on the social procurement outcomes to date and that information is included in this report.
· Regular hui have been established with the three mana whenua groups where the largest volume of repair work is underway to improve collaboration and communication about the large amount of work in progress.
1.4 The purpose of this report is to provide an update on that scope, on the contractor training and on the social outcomes of procurement through the Supplier Panel to date.
3.0 Background – Te Horopaki
3.1 Overall, the scale of the damage to the roading network is such that neither HDC nor our mana whenua partners have the resource to treat each site individually in a business-as-usual approach. Our shared goal is to restore the transport network as quickly as possible for the benefit of our communities. Therefore, we aimed to develop a transport recovery engagement approach which enables this while ensuring all resource consent and statutory obligations HDC have to mana whenua are met, and that Māori cultural concepts, values and practices are safeguarded.
3.2 A draft proposed structure (‘Strawman’) to support a specific Mana Whenua Engagement Strategy was presented at the wānanga on 20 June. It was intended to propose a general direction of travel and outline how mana whenua engagement over the recovery programme might be resourced and function. It was also intended to meet the request for one point of contact in relation to the programme. Had it been agreed, it would have been put forward to the July meeting of Heretaunga Takoto Noa Māori Standing Committee for agreement and a transitional roadmap to set it up would have been developed. However, while the governance role, and internal HDC Mana Whenua Coordinator role proposed were accepted, the approach of Mana Whenua Taio roles in each Mana Whenua Group, proportionate to the volume and scale of transport recovery work was not accepted. An individual approach has been adopted instead, with the engagement required for transport repairs required in each area of interest being scoped by the appropriate PSGE or hapū.
3.3 Due to the volume and scale of recovery work needed, with 224 major slips across the Hastings district, a package approach is being taken to resource consent and to tender the work. Area-wide consents were sought and granted for repair of 113 major slips and 120 damaged bridges and culverts. A Suppliers Panel was established in July 2024 comprised of: TW Civil & Infrastructure, Downer Group NZ, Hick Bros Civil Construction Ltd and Tūpore Infrastructure. Three supplier panel hui with PSGE have been held in August and November 2024 and March 2025. The purpose of these is enable direct relationships to be established between PSGE/hapū trusts and the Suppliers Panel.
3.4 Pōwhiri for the panel contractors have been held at Omahu Marae (5 August 2024) and Wharerangi Marae (17 October) as they began the first packages of repair work on Taihape Rd (August), Dartmoor Rd, Puketitiri Rd and Glengarry Rd.
3.5 Figures on the social outcomes of procurement from these panel contractors are included in the presentation. Across 9 contracts to date and all 4 panel contracts:
· 218 people working on these contracts, living locally (incl. Tūpore management)
· 6 cadets/graduates
· 114 identify as Māori or Pasifika
· 26 identify as wāhine
· 21 aged 15-24
· 26 engagements of local subcontractors through Panel contracts
3.6 In September 2024, in recognition of the volume of work, it was approved that training of contractors by mana whenua groups be developed and delivered to provide additional protection for sites and enable cultural monitors to be focussed to the most sensitive sites. The pilot round of training has now been completed, with four sessions delivered, attended by each of the panel contractors and United Civil (awarded the repair of Olrig Bridge). These have been delivered by Te Piringa Hapū o Omahu, Maungaharuru-Tangitū Trust and Mana Ahuriri Trust. A debrief of the pilot training is scheduled for 21 March with the intention of reviewing and strengthening the sessions together.
3.7 From September 2024 to December 2025, the scope of engagement required across 273 repair sites in the Area of Interest of Tamatea Pokai Whenua, Mana Ahuriri, Maungaharuru-Tangitū Trust and Piringa Hapū was established via a desktop analysis of the GIS map followed by a site visit, if required. From these sites, 43 (15%) were identified as requiring engagement prior to work starting in addition to the area-wide consent conditions. There remain 31 sites still to be confirmed as to the engagement needed. Most of these are in the area in between the area of interest for Hineuru Iwi Trust and Maungaharuru-Tangitū Trust.
3.8 Unique sites requiring individual engagement: Cultural Impact Assessments (CIAs). To date, thirty-two sites have been identified as requiring CIAs – nineteen bridge/culvert rebuild sites and thirteen repair sites.

3.9 Engagement is ongoing on sites where the CIA has been completed or is underway. These are significant projects last 12-18 months in general, and the ongoing engagement requirements on hapū are significant.
4.0 Discussion – Te Matapakitanga
4.1 The area-wide approach has been time and cost effective and HDC are grateful to our mana whenua partners for supporting it. It has saved the $3k/resource consent application and reduced the number of CIAs required. Without this approach, the burden of consenting would have delayed the programme and repair of the network.
4.2 Even with the area-wide approach, the volume and pace of work is stretching the capacity of both Hastings District Council and mana whenua partners. New team members and new contractors are working on a very large programme spread across the district. We appreciate the support of all the stakeholders and have aimed to establish channels of communication so that, where issues or concerns arise, these can be addressed early.
4.3 The funding pressure is to deliver the bulk of this repairs work by June 2025 to meet funding constraints. This is placing pressure on the team and relationships, and the volume of work, particularly within the areas of Mana Ahuriri Trust, Maungaharuru-Tangitū Trust and Piringa Hapū, is significant. Officers appreciate the mahi they have been doing in addition to the regular workload and welcome any suggestions to further reduce any burden of administration.
5.0 Next steps – Te Anga Whakamua
5.1 Officers will provide an update report to the Committee at their next scheduled meeting on the 28th of May.
There are no attachments for this report.
|
Summary of Considerations - He Whakarāpopoto Whakaarohanga |
|
Fit with purpose of Local Government - E noho hāngai pū ai ki te Rangatōpū-ā-Rohe The Council is required to give effect to the purpose of local government as set out in section 10 of the Local Government Act 2002. That purpose is to enable democratic local decision-making and action by (and on behalf of) communities, and to promote the social, economic, environmental, and cultural wellbeing of communities in the present and for the future. Link to the Council’s Community Outcomes – Ngā Hononga ki Ngā Putanga ā-Hapori This proposal promotes the social wellbeing of communities in the present and for the future. |
|
Māori Impact Statement - Te Tauākī Kaupapa Māori To enable participation and partnership of mana whenua in work related to Cyclone Gabrielle Transportation Recovery |
|
Sustainability - Te Toitūtanga To support the consideration of Te Taio and Te Mana o Te Wai in the Cyclone Gabrielle Transportation Recovery. |
|
Financial considerations - Ngā Whakaarohanga Ahumoni Cultural advice is being procured following the same process used for the Panel of Consultants and Contractors. This means HDC are issuing a Project Description Sheet (PDS) requesting an Offer of Service for work. Once agreed, a purchase order is issued. This process ensures consistent treatment of treaty partners, clarity on the scope of work required and also ensure both parties are clear in advance on the volume of work required, timeframe and cost. There is a cost of the contractor training and other work, but it is proportionate to the amount of work required to meet legislative requirements and support engagement. Capacity of Treaty Partners due to the volume of work in combination with funding pressures to deliver by June may become a factor for the programme.: |
|
Significance and Engagement - Te Hiranga me te Tūhonotanga N/A |
|
Consultation – internal and/or external - Whakawhiti Whakaaro-ā-roto / ā-waho Consultation has been undertaken with : o Mana Ahuriri Trust o Tamatea Pōkai Whenua Trust o Maungaharuru -Tangitū Trust o Ngāti Hineuru Iwi Trust o Te Piringa Hapū o Ōmāhu o WSP |
|
Risks Risks: volume and pace of work is placing a strain on HDC and Treaty Partners and making effective communication more challenging. This is a risk to relationships. For example, need to assign bridge repair work to specialised contractors and open tender/tight timeframes can make it difficult to give appropriate timeframes for contractor training.
Opportunity: Opportunity to build capability and capacity both with local contractors, 70 staff have attended cultural training to date, and with HDC and PSGE. |
|
Rural Community Board – Te Poari Tuawhenua-ā-Hapori N/A:
|
|
Wednesday, 19 March 2025 |
Te Hui o Te Kaunihera ā-Rohe o Heretaunga
Hastings District Council: Heretaunga Takoto Noa Māori Standing Committee Meeting
Te Rārangi Take
Report to Heretaunga Takoto Noa Māori Standing Committee
|
Nā: From: |
Charles Ropitini, Principal Advisor: Relationships, Responsiveness & Heritage |
|
Te Take: Subject: |
Mātaitai/Rāhui Application for Artificial Reef east of Pania Reef |
1.0 Purpose and summary - Te Kaupapa Me Te Whakarāpopototanga
1.1 The purpose of this report is for Mr Cameron Ormsby to present on behalf of the Napier Port’s Mana Whenua Steering Kōmiti, an application under the Fisheries (Kaimoana Customary Fishing) Regulations 1998.
1.2 The Napier Port’s Mana Whenua Steering Kōmiti (The Kōmiti) are representatives of Ahuriri marae, customary fisheries representatives, and Ngāti Kahungunu Iwi Incorporated. The Kōmiti meets bi-monthly and provides advice and direction to the Napier Port on Māori cultural matters particularly regarding the management of the marine environment.
1.3 With the creation of the new 6 wharf at the Napier Port and its opening in July 2022, an initiative was put forward by recreational fisheries advocacy group Legasea, supported by The Komiti, was to make use of the removed seawall’s limestone rocks for the purpose of creating a new reef located approximately 1.5km to the east of Pania Reef.
1.4 This reef currently known as the ‘artificial reef’ has since been established and measures approximately 9 hectares in area. The Committee is seeking a new name for the reef with guidance provided by Ahuriri kaumātua.
1.5 In June 2023 an application to establish a rāhui over the ‘artificial reef’ was put forward by Te Kaha Hawaikirangi on behalf of Ngāti Pārau Hapū and Waiohiki Marae. The rāhui was granted for a period of 2-years by the Minister of Fisheries at the time. The current rāhui established under the Fisheries Act 1996 (The Regulations) is due to expire in June 2025. A rāhui prohibits any fishing occurring over a designated area.
1.6 Currently the artificial reef is showing promising environmental signs where it is holding good numbers of juvenile kōura/crayfish and has established kuku/mussels on it. Fish including kahawai, kingfish, and blue cod are also making the reef their home.
1.7 The intent of The Kōmiti is that a second rāhui for a further 2-years be placed over the ‘artificial reef’. The reason for this is that The Kōmiti is wanting the mauri of the reef to grow, for mahinga kai to be abundant, and for the ecosystem to be protected from fishing pressure and physical damage to the reef while it is establishing. If a rāhui is granted, the intent of the ‘The Kōmiti’ is to then apply for the area to be changed from a rāhui area to a Mātaitai Fishing Area once the mauri of the ecosystem has been shown to be healthy and able to sustain a limited amount of customary and recreational fish take.
1.8 As part of the process to apply for an extension of the rāhui under ‘The Regulations’ and a future Mātaitai, The Kōmiti is required to consult with interested parties including tangata whenua, commercial and recreational fishery interests, community groups, the Department of Conservation, Regional Council’s, and Territorial Local Authorities.
1.9 Following the pre-consultation process an application will be made to the Ministry for Primary Industries for the 2-year extension of the rāhui, and then for the establishment of a Mātaitai. This application process will involve a publicly notified consultation process led by the Minister of Fisheries.
2.0 Outcomes sought – Te Whakataunga
2.1 The outcomes sought by Napier Port’s Mana Whenua Steering Committee are:
· Written support for the establishment of a 2-year rāhui over the artificial reef, located approximately 1.5km east of the Pania Reef.
· Written support for the establishment of a Mātaitai in the near future over the artificial reef, located approximately 1.5km east of the Pania Reef.
· Written support for the establishment of fisheries bylaws that manages the Mātaitai area if established. These recreational fishing rules include:
- Potting for fish/crayfish are prohibited from being used in the area of the ‘artificial reef’.
- Diving for fish/crayfish using compressed air is prohibited from being used in the area of the ‘artificial reef’.
- Set nets and long lines are prohibited from being used in the area of the ‘artificial reef’.
3.0 Next steps – Te Ara Whaihua
3.1 If the Heretaunga Takoto Noa Māori Standing Committee support the outcomes sought by the Napier Port’s Mana Whenua Steering Committee as outlined in section 2.1 Council Officers will prepare letters of support accordingly.
There are no attachments for this report.
|
Wednesday, 19 March 2025 |
Te Hui o Te Kaunihera ā-Rohe o Heretaunga
Hastings District Council: Heretaunga Takoto Noa Māori Standing Committee Meeting
Te
Rārangi Take
Report to Heretaunga Takoto Noa Māori Standing Committee
|
Nā: From: |
Steve Cave, 3 Waters Manager |
|
Te Take: Subject: |
Te Hā o Waiaroha Policy Project Update |
1.0 Executive Summary – Te Kaupapa Me Te Whakarāpopototanga
1.1 The purpose of this cover report is to table with the Heretaunga Takoto Noa Māori Standing Committee (hereafter Heretaunga Takoto Noa) the report titled Te Hā o Waiaroha – Possible Policy Options (attachment 1) that was presented to the HDC: Tangata Whenua Wastewater Joint Committee (hereafter TWWJC) on 5 March 2025.
This cover report also seeks direction from those kōmiti members that represent mana whenua partners of Hastings District Council (HDC) to confirm who to engage with from their organisations.
|
2.0 Recommendations - Ngā Tūtohunga That the Heretaunga Takoto Noa Māori Standing Committee receive the report titled Te Hā o Waiaroha Policy Project Update dated 19 March 2025.
|
3.0 Background – Te Horopaki
3.1 The rationale for tabling attachment 1 is to provide Heretaunga Takoto Noa with the opportunity to review the progress made in the Te Hā o Waiaroha policy project since officers last presented an address (on 11 September 2024).
3.2 The attached report outlines the two significant instruments that have been identified as possibilities for the Te Hā o Waiaroha policy. The subject matter of the attached report is the same as the report presented to Heretaunga Takoto Noa on 11 September 2024.
3.3 Since September last year, a language change was adopted and in the attached report instruments are referred to as options. Reasoning for this change was largely based on the word instrument (in the context of this project) causing confusion. Henceforth, for the purposes of the project, the words instrument and option may be used interchangeably and efforts to minimise confusion will be made.
3.4 In addition to the language change, the attached report provides a more comprehensive context and discussion than the report introducing the same instruments/options to Heretaunga Takoto Noa in September last year. The increased level of detail in the attached report was possible because analysis of the instruments/options was further progressed between September 2024 and February 2025. The original intention was for the two reports introducing the significant instruments/options to Heretaunga Takoto Noa and TWWJC, to happen in quick succession. This however wasn’t possible due to committee schedules. The project team utilised the delay between addressing Heretaunga Takoto Noa and TWWJC to progress with analysis which ultimately resulted in a more comprehensive report to TWWJC. The intention was never for one kōmiti to receive more information than the other.
3.5 Tabling the attached report with Heretaunga Takoto Noa ensures that all members of both kōmiti have access to the same information and the opportunity to formally discuss that information.
3.6 During the 5 March address to TWWJC, a clarifying discussion took place regarding paragraph 8.2 of the report. To conclude that discussion, officers received an action to amend 8.2 to more accurately articulate the point. Please refer to attachment 2 to see the amendment.
4.0 Discussion – Te Matapakitanga
4.1 The two possible instruments/options have now been endorsed by Heretaunga Takoto Noa and TWWJC as concepts to be explored in partnership with mana whenua. It has been recommended by both kōmiti that engagement with mana whenua partners should begin.
4.2 The intention of the planned engagement process is to test the relevance and value of these instruments and proceed with co-design.
4.3 Given that many of Hastings District Council’s mana whenua partners are represented on the Heretaunga Takoto Noa kōmiti, this meeting presents an ideal opportunity to initiate the planned engagement. This is outlined in section 5.0 below and will be led by Mike Paku, Chair of Heretaunga Takoto Noa, with support from the engaged contractor (and the wider project team where required).
5.0 Options – Ngā Kōwhiringa
Option One - Recommended Option - Te Kōwhiringa Tuatahi – Te Kōwhiringa Tūtohunga
· Mana whenua members support initiation of engagement by each:
· arranging a time to engage on the instruments/options outlined in the attached report, OR;
· identifying another, appropriate representative of their organisation to engage on the instruments/options outlined in the attached report.<Enter text>
Advantages
· Recommended engagement with mana whenua partners is initiated.
· Potential to alleviate some engagement fatigue by utilising existing meeting to initiate engagement
Disadvantages
· No disadvantages identified.
Option Two – Status Quo - Te Kōwhiringa Tuarua – Te Āhuatanga o nāianei
Advantages
· No advantages identified with the status quo.
Disadvantages
· Initiation of engagement will be delayed.
· By not utilising an existing meeting to initiate engagement there is potential for increased engagement fatigue
6.0 Next steps – Te Anga Whakamua
Begin engaging mana whenua to explore the conceptual instruments/options outlined in the attached report.
|
1⇩ |
HDC : Tangata Whenua Wastewater Report 5 March 2025 |
CG-17-5-00083 |
|
|
2⇩ |
Amendment to paragraph 8.2 of the Te Hā o Waiaroha Update report to the HC : Tangata Whenua Wastewater Committee |
CG-17-5-00087 |
|
|
HDC : Tangata Whenua Wastewater Report 5 March 2025 |
Attachment 1 |

|
Amendment to paragraph 8.2 of the Te Hā o Waiaroha Update report to the HC : Tangata Whenua Wastewater Committee |
Attachment 2 |
|
Wednesday, 19 March 2025 |
Te Hui o Te Kaunihera ā-Rohe o Heretaunga
Hastings District Council: Heretaunga Takoto Noa Māori Standing Committee Meeting
Te Rārangi Take
Report to Heretaunga Takoto Noa Māori Standing Committee
|
Nā: From: |
Jordarne Wiggins, Waste Minimisation Specialist |
|
Te Take: Subject: |
Waste Management and Minimisation Plan Update |
1.0 Executive Summary – Te Kaupapa Me Te Whakarāpopototanga
The purpose of this report is to update the Heretaunga Takoto Noa Māori Standing Committee (Heretaunga Takoto Noa) on progress with the Hastings District Council (HDC) and Napier City Council (NCC) Joint Waste Management and Minimisation Plan (WMMP).
1.1 The report also outlines the planned approaches for engaging mana whenua that are additional to the legislated requirements of the Special Consultative Procedure (SCP). Where possible, it is hoped that those kōmiti members who represent mana whenua partners will either:
· provide immediate feedback on the draft Joint WMMP
· wish to connect at another time outside of this formal meeting of Heretaunga Takoto Noa
· support and direct officers to connect with other representatives of their organisation.
3.0 Background – Te Horopaki
3.1 On 11 September last year, a report introducing the Joint WMMP review process was presented to Heretaunga Takoto Noa. Then on 20 November 2024 another formal address was made to the kōmiti, providing further updates on progress with the WMMP and detailed some of the challenges faced as well as steps toward establishing and enhancing partnership with mana whenua. Both reports provide important background and context to the Joint WMMP process and outline the adopted approaches of the Joint Waste Futures Project Steering Committee (hereafter JWFPSC) and Solid Waste team for enhancing partnership with mana whenua.
3.2 Following the adoption of the Joint Waste Assessment (attachment 1) on Monday 7th of October 2024 by JWFPSC, drafting of the Joint WMMP commenced. This draft Joint WMMP (attachment 2) has now been adopted by HDC (on 18 February 2025) and NCC (on 20 February 2025) respectively.
3.3 The draft Joint WMMP provides a comprehensive but provisional plan for the next 6 years of waste management and minimisation for Ahuriri Napier City and the Heretaunga Hastings District, and now requires consultation with the Ahuriri Napier and Heretaunga Hastings communities.
3.4 Consultation will take place through the required SCP as prescribed by the Local Government Act 2002. However, it has been identified by Solid Waste officers that these prescribed expectations do not quite meet the partnership ethos adopted by JWFPSC or the Solid Waste team; which is to genuinely approach engagement to better reflect the rights of mana whenua as Council partners according to Te Tiriti o Waitangi.
3.5 Additionally (as referenced in last year’s workshop and formal meetings with Heretaunga Takoto Noa), the process of engaging mana whenua for the Joint WMMP process has been imperfect. This is attributable to:
· The time constraints dictated by the Waste Management Act 2008 and cyclone-induced delays.
· There being no established process for engaging and partnering with mana whenua for the development of a WMMP; this is the first Joint WMMP where councils have actively prioritised partnership.
· Limited internal capability and capacity to ensure engagement and partnership are being carried out appropriately.
· Disparities in the capacity of mana whenua to engage due to their significant commitments and contributions across other kaupapa.
· Though the approach to enhancing partnership with mana whenua for the Joint WMMP has been earnest, the above factors mean that the ability of mana whenua to contribute to the review and development process has been patchy. Consequently, the JWFPSC and Solid Waste officers are motivated to establish engagement processes that complements the SCP and emphasises the opportunity for mana whenua to influence the Joint WMMP before its final adoption in August 2025.
4.0 Discussion – Te Matapakitanga
4.1 Both councils are currently preparing to undertake the required SCP. The purpose of the SCP is to provide the community with relevant, accessible information and allow any person the opportunity to present their views on the subject matter, to Council. The proposed SCP period begins 7 April to 11 May. The steps of the SCP include:
· preparation of a Statement of Proposal and a Summary
· public consultation including consideration of written and oral submissions
· deliberation in an open meeting of the Council.
4.2 These prescriptions of the SCP do not satisfy JWFPSC or the Solid Waste team’s perspective of appropriate engagement with mana whenua as Council partners. Though there is a thorough appreciation for the purpose and value of the SCP from both governors and officers in terms of consulting with the community, it is also acknowledged that a deeper level of engagement is needed with mana whenua to genuinely effect the partnership commitments made in the draft Joint WMMP.
4.3 For this reason, Solid Waste officers will be reaching out directly to the Post Settlement Governance Entities (PSGEs) and Mandated Iwi Organisations (MIOs) to ensure they are aware of the draft Joint WMMP and supported (where required) in providing feedback. This process will be fluid, and officers accept that not all partners will have capacity to engage. Despite this, it's important to model the adopted stance of JWFPSC and Solid Waste officers that has been laid out in the draft Joint WMMP. There are also benefits for officers in building their practice for the ongoing engagement and partnership with mana whenua.
4.4 The purpose of bringing this report to Heretaunga Takoto Noa is to keep the kōmiti informed of progress with the Joint WMMP process. It is also a good opportunity to connect with those kōmiti members that represent mana whenua partners who may:
· wish to provide immediate feedback on the draft Joint WMMP
· wish to connect at another time outside of this formal meeting of Heretaunga Takoto Noa
· support and direct officers to connect with other representatives of their organisation.
5.0 Options – Ngā Kōwhiringa
Option One - Recommended Option - Te Kōwhiringa Tuatahi – Te Kōwhiringa Tūtohunga
5.1 Mana whenua members:
· Provide immediate feedback on the draft Joint WMMP.
· Connect with officers at another time outside of this formal meeting of Heretaunga Takoto Noa.
· Support and direct officers to connect with other representatives of their organisation.
Advantages
· Feedback will be adopted to enhance approaches for engagement.
· Increases confidence and comfort in the intended approaches for engagement.
· Potential to alleviate some engagement fatigue by utilising existing meeting to initiate engagement.
Disadvantages
5.2 No disadvantages identified.
Option Two – Status Quo - Te Kōwhiringa Tuarua – Te Āhuatanga o nāianei
Advantages
· No advantages identified with the status quo although lack of feedback on this report will not be disruptive to the planned engagement approach.
Disadvantages
· Lack of feedback on this report means officers are not aware of positive or negative components of the planned approach and are not able to adjust if needed.
· By not utilising an existing meeting to initiate engagement there is potential for increased engagement fatigue.
6.0 Next steps – Te Anga Whakamua
6.1 Engage directly with mana whenua partners about the draft WMMP.
|
1⇨ |
2024 Waste Assessment Report |
SW-29-2-24-133 |
Under Separate Cover |
|
2⇨ |
Draft Waste Management and Minimisation Plan (WMMP) 2025 - 2031 |
SW-29-2-25-141 |
Under Separate Cover |
|
Summary of Considerations - He Whakarāpopoto Whakaarohanga |
||||
|
Fit with purpose of Local Government - E noho hāngai pū ai ki te Rangatōpū-ā-Rohe The Council is required to give effect to the purpose of local government as set out in section 10 of the Local Government Act 2002. That purpose is to enable democratic local decision-making and action by (and on behalf of) communities, and to promote the social, economic, environmental, and cultural wellbeing of communities in the present and for the future. Link to the Council’s Community Outcomes – Ngā Hononga ki Ngā Putanga ā-Hapori This proposal promotes the all the wellbeing’s of communities in the present and for the future. |
||||
|
Māori Impact Statement - Te Tauākī Kaupapa Māori Given the significant impact waste has on te taiao, and the importance of te taiao for tangata whenua, all mahi in this space provides inference for impacts to Māori. It is the existing and future impacts to Māori that form the basis of these engagement and partnership approaches which are intended to enhance progress toward true partnership.
|
||||
|
Sustainability - Te Toitūtanga The Waste Assessment and Joint Waste Management and Minimisation Plan aligns with many sustainability objectives across the Councils and communities; including the Emissions Reduction Plan, associated budgets and the HDC Eco District Strategy. |
||||
|
Financial considerations - Ngā Whakaarohanga Ahumoni Funding for Council’s waste services come from a mixture of: · commercial revenue (i.e. transfer station and landfill charges · targeted and general rates · revenue from the waste levy (this is a $60 per tonne waste levy, rising $5 each year to $75 per tonne from 1 July 2027, administered by the Ministry for the Environment, 50 per cent of which is distributed to territorial authorities, amounting to $1,382,133 for Hastings District Council and $1,055,526 to Napier City Council in 2023/24). |
||||
|
Significance and Engagement - Te Hiranga me te Tūhonotanga This decision/report has been assessed under the Council's Significance and Engagement Policy as being of moderate significance.
All WMMPs are subject to the requirements of the Local Government Act’s (LGA) special consultative procedure, a requirement also set out in the WMA Part 4, section 44 and section 50(3) which outlines consultation requirements for preparing new plans.
Significant changes arising from the WMMP review will need to be considered as part of each Council’s future LTP(s) or Annual Plan depending on timeframes. The public consultation methodology and programme will be co-developed by Hastings District and Napier City Councils marketing and communication teams. It is the intention of Council officers to provide engaging face-to-face consultation alongside the more traditional digital media and mail submissions. |
||||
|
Consultation – internal and/or external - Whakawhiti Whakaaro-ā-roto / ā-waho Sector engagement sessions were held in November 2024 with the following sectors: food manufacturers (via the Sustainable is Attainable programme) rural, waste operators, construction and retail & not for profit. Full community consultation will be undertaken in early 2025 using the Special Consultative Process. A summary of proposal will be the ain basis of community engagement. This will meet our obligations under section 83;1.a.ll of the Local Government Act.
|
||||
|
Risks The overall risk appetite for this project (based on the risk register) is conservative. The risk register is reviewed regularly at the project team meetings.
Opportunity: Update the Joint Waste Management and Minimisation Plan to meet legislative obligations and drive community behaviour.
|
||||
|
Rural Community Board – Te Poari Tuawhenua-ā-Hapori No direct impact at this stage. The Rural Community Board members were invited to the rural sector engagement session.
|
|
Wednesday, 19 March 2025 |
Te Hui o Te Kaunihera ā-Rohe o Heretaunga
Hastings District Council: Heretaunga Takoto Noa Māori Standing Committee Meeting
Te Rārangi Take
Report to Heretaunga Takoto Noa Māori Standing Committee
|
Nā: From: |
Alex Mabin, Public Spaces Policy Planner |
|
Te Take: Subject: |
Flaxmere Development Areas - Reserve Names and Design |
1.0 Executive Summary – Te Kaupapa Me Te Whakarāpopototanga
1.1 This report seeks endorsement from the Committee on two issues relating to the Flaxmere development areas at Whakaruru Crescent and Caernarvon Drive:
· The naming of four reserves created in Flaxmere as part of Council’s development programme.
· The design of the new reserves in the Whakaruru Crescent development area, following the discovery during civil works of three pou whenua located approximately 5m underground.
1.2 Following these endorsements, this would allow the reserve names to be finalised and officers to advance discussions with the Flaxmere Planning Committee, seek any archaeological approvals required from Heritage New Zealand Pouhere Taonga for Lots 35 and 36 and then proceed with the development of these reserves.
2.0 Background – Te Horopaki
2.1 In recent years Council has been undertaking a development programme within Flaxmere over three areas: Whakaruru Crescent (previously 244 Flaxmere Avenue); 72 Caernarvon Drive and 30 Swansea Road behind the Flaxmere town centre. The development has encompassed primarily residential properties, a commercial property, new roads, Three Waters infrastructure and new reserve areas. All new roads within these developments have received road names via Council’s Road Naming Policy.
2.2 Two new reserves have been created at the Whakaruru Crescent development area (see Attachment 1):
· A detention basin which can also be used as an informal recreation space (Lot 36)
· A link reserve between Whakaruru Crescent and Northlee Place (Lot 35). A wastewater pump station is also located on this reserve.
2.3 Two new reserves have also been created within the Caernarvon Drive development area:
· A neighbourhood reserve (Lot 10). A wastewater pump station is also located on this reserve.
· A link reserve connecting Poulain Way to Chatham Road (Lot 8).
2.4 Lot 36 and Lot 10 are intended to each have three pou placed within them, together with shrubs, trees and seating. The link reserves are intended to each have a path, shrubs and trees.
2.5 There are no reserves provided as part of the Flaxmere town centre development.
2.6 During civil works for construction of the wastewater pump station in the Whakaruru Crescent area, three pou whenua were discovered 5 metres underground: see Location Plan below.

Location plan: Archaeological site V21/524 in the linkage reserve, opposite the drainage reserve
2.7 Following discovery of the pou whenua Elizabeth Pishief, Principal Heritage Specialist, on behalf of Council obtained an archaeological authority for work on the site from Heritage New Zealand Pouhere Taonga (2023/227, PRJ20-87-0234), following which the civil works were completed. The site is now a registered archaeological site (V21/254). Images of the pou taken at the time of their discovery are set out below.

Image A: Pou uncovered during excavation for wastewater treatment plant, August 2022

Image B: Three pou, August 2022
3.0 Discussion – Te Matapakitanga
Reserve Naming
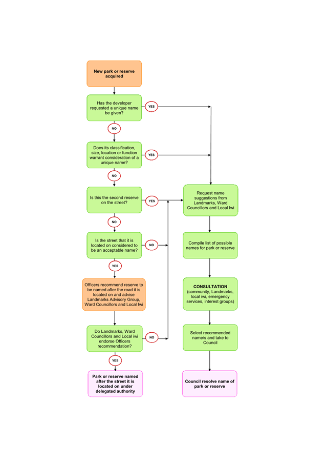
3.1 The naming of new reserves is set out in Council’s Reserve Naming Policy (Attachment 2). This provides two alternative processes to be used, either naming the reserve after the street it is located upon, or selection of a unique name if the classification, larger size, location or function warrant this.
3.2 In this instance, given the small size of these four reserves and function either as access, drainage or neighbourhood reserve, it is proposed to name them after the streets they are located on.
· Lot 36 is located on Whakaruru Crescent and is proposed to be named ‘Whakaruru Reserve’. During the road naming process, Whakaruru Crescent was put forward by Councillors O’Keefe and Oli to be named after Steve Whakaruru, due to his life-long advocacy for the people of Flaxmere and for his involvement in the creation and completion of Te Aranga Marae (per Road Naming Report (24910#0072)).
· Lot 35 connects Northlee Place with Whakaruru Crescent. Given the proposal to name Lot 36 ‘Whakaruru Reserve’ and two reserves on the same street cannot have the same name, it is proposed to name the link reserve ‘Northlee Reserve’.
· Lot 8 connects Poulain Way with Chatham Road. There are already reserves named ‘Chatham Road Reserve’ therefore it is proposed to name this link reserve ‘Poulain Reserve’.
· Lot 10, the neighbourhood reserve in the Caernarvon Drive development area, has four frontages, to three streets: Tuivaiti, Ratima and Kibblewhite. During the road naming process Tuivaiti Street was put forward by Councillors O’Keefe and Oli to be named after Tuivaiti Fetaiaimauso Tuivaiti, with an extensive citation. The citation sets out Mr Tuivaiti’s long-standing leadership in the community, including organisation of annual kilikiti and volleyball tournaments. Tuivaiti is proposed as the reserve name:
o Given Mr Tuivaiti’s extensive leadership in community sports, it is considered appropriate to reflect this in the naming of reserve space.
o Tuivaiti Street is the only street which crosses two reserve frontages.
o Tuivaiti Street is a key linkage, connecting the 72 Caernarvon development area to the Flaxmere town centre via Swansea Road and Pam O’Keefe Ave.
3.3 The pathway for naming the reserve after the street it is located on requires recommendation be made to Landmarks Advisory Group, Ward Councillors and local iwi. The proposed names:
· Were provided to Councillor Heke, Flaxmere Ward Councillor (on 21 November 2024), and Councillors Apatu, Jessup and Te Au-Skipworth, Takitimu Māori Ward Councillors (on 11 December 2024). To date no feedback has been received.
· Were presented to the Flaxmere Planning Committee on 11 December 2024. The committee endorsed the names pending completion of the consultation required under the policy.
· Are being presented to the Committee today, on the advice of Charles Ropitini, Council’s Pou Ahurea. This, together with the presentation to the Flaxmere Planning Committee, is to assist meeting the iwi consultation requirement.
It is noted that the Landmarks Advisory Group no longer exists and, as such, cannot be advised.
3.4 Given the reasoning outlined above, the names recommended to the Committee are (see Attachment 1):
· Whakaruru Reserve (Lot 36)
· Northlee Reserve (Lot 35)
· Tuivaiti Reserve (Lot 10)
· Poulain Reserve (Lot 8)
Reserve Design
3.5 Given that there is subsurface archaeology located underneath Lot 35 and with close proximity to Lot 36, Officers are seeking feedback from the Committee. This area has been highly modified through the civil works to create the residential lots, detention basin and wastewater pump station, as well as road. The proposed landscape plan shows the development of these reserves which is consistent with development of reserves of this purpose and scale (see Attachment 3):
· Lot 35 currently contains a wastewater pump station, footpath and bollards. It is proposed to add trees, shrub planting at the gateway at Northlee Place and screen planting with shrubs around the pump station.
· Lot 36 is a detention basin contains bollards and grass. It is proposed to place the pou whenua on the north-eastern corner surrounded by indigenous planting with seating and several specimen trees. The pou whenua are being carved by Pitiera Frank Wainohu which has been arranged by Charles Ropitini, Council’s Pou Ahurea. The development of this site is constrained given the subsurface crate installed for stormwater purposes located in the base of the reserve, however this provides space for informal recreation i.e. to kick a ball, picnic etc.
3.6 Officers have discussed the proposed design with Piringa Hapu of Omahu Marae and are awaiting feedback. Officers also intend to present the design to the Flaxmere Planning Committee following this meeting.
3.7 Officers have discussed the design with Elizabeth Pishief who has advised that the proposed furniture, shrub planting and paths will not impact the subsurface archaeology. Following her advice regarding the potential impact of tree roots damaging the archaeological material, medium size shallow rooted trees suitable for shade and amenity are proposed in both reserves.
4.0 Options – Ngā Kōwhiringa
Option One - Recommended Option - Te Kōwhiringa Tuatahi – Te Kōwhiringa Tūtohunga
4.1 The Committee endorse the names recommended in paragraph 4.5 above. The Committee also endorse the reserve design as shown in Attachment 3.
Advantages
· The reserves are named after the streets they are located on, which is appropriate for the size and purpose of the reserves.
· Lots 35 and 36 as shown in Attachment 1 are developed in accordance with the proposed landscape plan, avoiding impacts on subsurface archaeology.
Disadvantages
· Nil.
5.0 Next steps – Te Anga Whakamua
5.1 Reserve Naming: Guided by the decision of the Standing Committee, if the proposed names are endorsed today the reserve names will be presented back to the Flaxmere Planning Committee then confirmed by the Public Spaces and Buildings Asset Manager under delegated authority, with name signs then installed in the reserves.
5.2 Reserve Development: Officers will confirm with Heritage New Zealand Pouhere Taonga whether an archaeological authority is required to undertake development of both Lots 35 and 36. It is proposed that the reserves to be developed during the winter 2025 planting season.
|
1⇩ |
Flaxmere Developments- Proposed Reserves |
CG-17-5-00089 |
|
|
2⇩ |
Reserve Naming Policy |
CG-17-5-00090 |
|
|
3⇩ |
Flaxmere Ave Planting Plan 1 |
CG-17-5-00088 |
|
|
Summary of Considerations - He Whakarāpopoto Whakaarohanga |
|
Fit with purpose of Local Government - E noho hāngai pū ai ki te Rangatōpū-ā-Rohe The Council is required to give effect to the purpose of local government as set out in section 10 of the Local Government Act 2002. That purpose is to enable democratic local decision-making and action by (and on behalf of) communities, and to promote the social, economic, environmental, and cultural wellbeing of communities in the present and for the future. Link to the Council’s Community Outcomes – Ngā Hononga ki Ngā Putanga ā-Hapori This proposal promotes the social, environmental and cultural wellbeing of communities in the present and for the future by providing recreation space with good quality amenity and appropriate recognition of cultural features. |
|
Māori Impact Statement - Te Tauākī Kaupapa Māori Consultation as required under the Reserve Naming Policy has been undertaken as described in this report and through presentation to this Committee. The proposed reserve design has been presented to Piringa Hapu of Omahu Marae for feedback.
Whakaruru Crescent is named after Steve Whakaruru, who played a significant role in the development of Te Aranga Marae. The naming of the larger reserve on Whakaruru Crescent is a chance to further recognise Mr Whakaruru’s community involvement. |
|
Sustainability - Te Toitūtanga The proposed design of the reserves is consistent with design of reserves of similar size and purpose within Hastings District. The design provides for numerous trees providing ecosystem services, together with indigenous shrub planting with biodiversity benefits. |
|
Financial considerations - Ngā Whakaarohanga Ahumoni The development of these reserves is provided for within the Flaxmere development area project budgets. Operational expenses would be consistent with similar reserves across the District and have been provided for in forward budgeting. |
|
Significance and Engagement - Te Hiranga me te Tūhonotanga This decision/report has been assessed under the Council's Significance and Engagement Policy as being of low significance. |
|
Consultation – internal and/or external - Whakawhiti Whakaaro-ā-roto / ā-waho Councillors Heke, Apatu, Jessup and Te Au-Skipworth have been advised of the recommended reserve names. Flaxmere Planning Committee have endorsed the recommended names, dependent on any comments received from the Ward Councillors and completion of consultation. Officers have discussed the reserve design with representatives of Omahu Marae. |
|
Risks While the area is already highly modified, the risk to the archaeology through the reserve design would be mitigated by careful choice of tree species with smaller root zones. If required, an archaeological authority will be obtained prior to commencement of works. |
|
Rural Community Board – Te Poari Tuawhenua-ā-Hapori N/A. |
|
Item 10 Flaxmere Development Areas - Reserve Names and Design |
|
|
Flaxmere Developments- Proposed Reserves |
Attachment 1 |
|
Item 10 Flaxmere Development Areas - Reserve Names and Design |
|
|
Flaxmere Ave Planting Plan 1 |
Attachment 3 |

|
Wednesday, 19 March 2025 |
Te Hui o Te Kaunihera ā-Rohe o Heretaunga
Hastings District Council: Heretaunga Takoto Noa Māori Standing Committee Meeting
Te Rārangi Take
Report to Heretaunga Takoto Noa Māori Standing Committee
|
Nā: From: |
Janine Green, Licensing Inspector |
|
Te Take: Subject: |
Information report on the Draft Local Alcohol Policy |
1.0 Executive Summary – Te Kaupapa Me Te Whakarāpopototanga
1.1 This report provides information on the Hastings District Local Alcohol Policy (LAP) review and provides a copy of the first draft Local Alcohol Policy (LAP) that will go out for Special Consultative Procedure (SCP) under the Sale and Supply of Alcohol Act 2012 (SSAA 2012) and the Local Government Act 2002 (LGA 2002).
1.2 The policy will be publicly notified on the 14 March 2025. This will initiate the submission process under the Special Consultative Procedure. Following this, the hearings process will be conducted in late April 2025. During the hearings, all submissions will be reviewed and considered, a preferred position will be formed. The Final Draft LAP will be developed for Council approval.
1.3 Section 75 of the SSAA 2012 specifies that a Territorial Authority (TA) may have a LAP relating to the sale, supply, or consumption of alcohol within its district.
1.4 Under Section 77 of the Act, a LAP may include policies on location of alcohol licences, density, maximum trading hours, one way door policies and discretionary conditions.
1.5 The LAP cannot include policies on matters unrelated to licensing such as the price of alcohol, age limits for drinking or alcohol advertising and sponsorship.
1.6 The draft LAP attached as attachment 1 and has undergone a legal review.
1.7 The adoption of the first draft LAP by council for consultation is an important step in gathering feedback from the community and stakeholders, ensuring that the final policy considers a wide range of perspectives.
1.8 The public consultation for this policy is particularly important for this committee as research conducted showed that Māori, Youth and Males were overrepresented in harm statistics.
3.0 Background – Te Horopaki
3.1 This report provides information on the Hastings District Local Alcohol Policy (LAP) review detailing the proposed changes to the current LAP and provides a copy of the first draft of the revised Local Alcohol Policy (LAP) to go out for Special Consultative Procedure (SCP) under the Sale and Supply of Alcohol Act 2012 (SSAA 2012) and the Local Government Act 2002 (LGA 2002).
3.2 Section 75 of the SSAA 2012 specifies that a Territorial Authority (TA) may have a LAP relating to the sale, supply, or consumption of alcohol within its district.
3.3 Under Section 77 of the Act, a LAP may include policies on any or all of the following matters relating to licensing (and no others):
· Location of licensed premises by reference to broad areas;
· Location of licensed premises by reference to proximity to premises or facilities of particular kinds;
· Whether further licences (or licences of a particular kind or kinds) should be issued for premises in the district concerned, or any stated part of the district;
· Restriction or extension of the default maximum licenced hours
· The issue of licences, or licences of a particular kind or kinds, subject to discretionary conditions;
· One-way door restrictions.
3.4 The LAP cannot include policies on matters unrelated to licensing such as the price of alcohol, age limits for drinking or alcohol advertising and sponsorship.
3.5 On the 24th October 2024 Council resolved to continue to have a LAP, move to an individual LAP for efficiency and create a joint working group with Napier City Council to assist in consistency between the two policies where required.
3.6 Officers have completed the following in the development of the first draft LAP:
· A Research Report, meeting the requirements under Section 78 (2) of the SSAA 2012 has been developed (Attachment 2)
· Legislatively required stakeholder engagement was completed with the Medical Officer of Health, NZ Police and Licensing Inspectors.
· An Issues and options paper which informs the changes to the LAP was developed (Attachment 3)
· A draft LAP developed in coordination with Napier City Council (Attachment 1) and had its first legal review and necessary amendments made.
· A suitable governance structure was developed with the delegation of three councillors from both Hastings District Council (HDC) and Napier City Council (NCC) and a Terms of Reference signed by both Councils.
· A Communications Plan was developed in coordination with NCC.
3.7 On the 18 February 2025, Council approved the first draft LAP to go out for consultation.
3.8 The Draft LAP includes the following changes:
· A reduction of trading hours for all licence types
· A one way door from 1.00am for bars and taverns
· Continue the restriction of no further bottle stores for Flaxmere and Camberley
· A new suite of discretionary conditions
4.0 Discussion – Te Matapakitanga
4.1 As a part of the review process literature analysis and data analysis from the Hawkes Bay Hospital and NZ Police was completed. Below is a short summary of that evidence, the full research is appended to this report. (Attachment 2 and 3)
4.2 Summary of Evidence
4.3 Tourism
4.3.1 Hawke’s Bay is renowned for its art deco architecture, festivals, and as a prominent wine and food production region. It is the second largest wine region in New Zealand and a leader in red wine production, gaining international recognition for its award-winning wines.
4.3.2 In 2023, total tourism expenditure in Hawke’s Bay reached $696 million, a rise from $640 million in 2020 and the tourism sector employed approximately 9,468 individuals, constituting 4.3% of total employment in Hastings District.
4.3.3 According to Service IQ (2019) 2808 jobs were filled specifically in bars and restaurants in Hawkes Bay in 2019.
4.3.4 Tourism contributed $106.6 million to Hastings District's GDP in 2023.
4.4 Alcohol Licences
4.4.1 Hastings District has a total of 259 alcohol licences as of January 2024. The breakdown is as follows:
Ø Off Licences: 111 (down from 118 in 2021)
Ø On Licences: 120 (increase from 118 in 2021)
Ø Club Licences: 28 (increase from 27 in 2021)
Ø Additionally, there have been 119 special licences approved for events in Hastings District between 1 June 2022 and 1 June 2023, up from 113 in the previous period (2020-2021).
4.5 Hazardous Drinking and harms
4.5.1 NZ Regional Health Survey (2017-2020) indicated that 27.1% of residents in Hawke's Bay were classified as hazardous drinkers and 12.2% of the population reported drinking heavily at least weekly. This is slightly higher than the national figures of 25.7% and 12% respectively.
4.5.2 While there has been a national and regional decrease in hazardous drinking, Hawke's Bay continues to experience higher-than-average rates.
4.5.3 According to the 2019/2020 New Zealand Health Survey, Māori adults were more likely to engage in hazardous drinking compared to the general population. Around 24% of Māori adults reported drinking at hazardous levels, which is higher than the national average.
4.5.4 Māori have a higher prevalence of binge drinking, defined as consuming large quantities of alcohol in a short period, which is linked to a range of negative health and social outcomes. Data from the New Zealand Health Survey showed that Māori were more likely to report binge drinking episodes than other ethnic groups.
4.5.5 Hazardous drinking is particularly concerning among younger Māori adults. Studies show that Māori youth, especially those aged 18-24, have higher rates of hazardous drinking compared to their non-Māori peers. This age group is at an increased risk of alcohol-related harm, including accidents, injuries, and alcohol dependence.
4.5.6 It has been well-documented, including by the World Health Organization (2023), excessive consumption of alcohol contributes to a range of serious individual, family and community harms, including:
Ø criminal offences
Ø diseases, including alcohol-related cancers, cardiovascular disease, mental health disorders including dementia, dependence, sexually transmitted infections, etc., as well as alcohol poisoning and other health impacts such as increased risk of stroke
Ø Foetal alcohol spectrum disorder (FASD)
Ø accidental injury due to intoxication, sometimes causing death (including many incidents occurring in the home and on the roads)
Ø domestic violence and child abuse or neglect
Ø harmful effects on educational outcomes, workplace productivity, friendships, social life, home life and the financial position of households
Ø the public nuisance of litter, glass, noise, the damage and destruction of property.
4.5.7 In addition, a recent New Zealand study found that 26 percent of suicide deaths in New Zealand involve acute alcohol use (higher than the World Health Organization's global estimate of 19 percent)
And younger people and Māori, have a higher proportion of suicide deaths involving alcohol. (NZIER. 2024. Costs of alcohol harms in New Zealand: Updating the evidence with recent research. A report for the Ministry of Health.)
4.6 Health data
4.6.1 In the calendar year May 2023 – April 2024 there were approximately 54,089 presentation to ED and of those 618 were alcohol related admissions (1.19%) and Maori, Males and youth are over represented in this data.
4.6.2 As seen below, generally Māori are over-represented in alcohol related harm statistics, other than in two months of the year where ‘other’ had higher presentations.
Ethnicity rates of presentations May 23 – February 24

Hawkes Bay District Health Board Business Performance & Intelligence, 2024
4.6.3 Of the admissions into ED 27 were Resus and 422 were classed as an emergency or of urgent nature in the year 2023-2024 which illustrates the severity of the harm occurring at the community level.
4.7 NZ Police data
4.7.1 Alcohol contributes to a significant number of committed offences both nationally and within Hawke’s Bay. A significant proportion of police work involves responding to alcohol-related incidents including violent offending, homicides, drink-driving, family violence and ensuring the safety of intoxicated people or those around them.
4.7.2 In the 2022-2023 period, there were 2,969 alcohol-related incidents recorded in the Hastings District. This number decreased to 2,797 in 2023-2024, indicating a decrease of 172 incidents or about a 5.8% reduction. There were a total of 1263 family harm incidence in 2022-23 and 1058 in 2023-24, this represents approximately 40% of all alcohol related incidence.
4.8 Literature
4.8.1 Alcohol causes significant harms to individuals, whānau and communities, costing NZ an estimated $9.1 billion each year (NZIER, 2024).
4.8.2 Alcohol related harms are not fairly distributed and health burden from alcohol is disproportionately borne by Māori and male. Māori are twice as likely to die from alcohol-related causes compared to non-Māori (Chambers, et al., 2024).
4.8.3 Māori experience higher rates of alcohol-related harm, such as accidents, injuries, and health conditions related to alcohol abuse (like liver disease). This harm is often more severe, leading to greater numbers of Māori being hospitalized for alcohol-related issues.
4.8.4 Māori are more frequently involved in alcohol-related offenses, such as drink-driving or violent behaviour. This can be linked to both higher alcohol consumption and social factors, including socioeconomic disadvantage, which can increase the likelihood of engaging in behaviours that result in legal consequences.
4.8.5 Māori are disproportionately affected by poverty and other social determinants of health, which can contribute to higher alcohol consumption and alcohol-related harm. Financial stress, limited access to support services, and other factors can exacerbate these issues.
4.9 Final conclusions
4.10 The research and the issues and options paper present evidence confirming that alcohol-related issues remain prevalent in the Hastings District, including patterns of heavy consumption, health problems, traffic and crime offenses, and harm during weekends, particularly late nights and summer months. The data suggests that alcohol-related harm begins to rise after 9pm. It is recognised that alcohol misuse affects both individuals and the wider community, with significant associated costs.
4.11 Research and literature acknowledge that Māori and youth are overrepresented in alcohol related harm statistics and therefore further strengthening the LAP provisions may assist in reducing alcohol related harm for these populations.
4.12 Implementation of the 2019 Local Alcohol Policy (LAP) may have contributed to some positive changes, particularly minor shifts in alcohol-related harm following adjustments to licensing hours. However, harm reduction is best achieved through the continued strengthening and tailoring of policy provisions over time.
4.13 Overall, the proposed changes to the LAP are designed to build on the existing policy framework, focusing on further reducing alcohol-related harm while recognizing the alcohol industry as a legal and regulated sector. These revisions aim to support a vibrant and safe night-time economy in the community, while ensuring that public health and safety are prioritized.
4.14 Consultation (Special Consultative Procedure)
4.15 Consultation will be completed through the SCP between approximately the 14 March – 14 April 2025 with hearings occurring mid to late April 2025.
4.16 Specific consultation will occur with Māori and youth as they are overrepresented in statistics. Licensees will also have additional consultation via the Alcohol Accord meeting.
4.17 Consultation will include:
· Social media campaigns
· Public meetings / stakeholder meetings
· Media releases
· Flyers and posters
· Email outreach.
5.0 Next steps – Te Anga Whakamua
5.1 The consultation documents and Draft LAP will be made publicly available and will be notified for submissions on the 14 March 2025.
5.2 Information will be available on the council website.
5.3 Following the closure of the submission period (approximately 14 April 2025), a Council Hearing Committee, consisting of up to four councillors will hear the submissions.
5.4 A preferred position paper will be developed providing the submission analysis and detailing any proposed changes to the Draft LAP.
5.5 It is important to note that there is no appeal process within this review. The LAP will come into force 30 days after the public notification of its adoption by The Council, with hours provisions coming into force 3 months after the notification date.
5.6 NCC will follow the similar procedure in parallel with HDC.
|
1⇨ |
FINAL First Draft LAP 2024 - non tracked (FINAL 20.2.25 - legally checked) PDF |
REG-14-3-25-322 |
Document 3 |
|
2⇨ |
FINAL LAP Research Report 2024 PDF - (FINAL 20.2.25) |
REG-14-3-24-317 |
Document 3 |
|
3⇨ |
FINAL LAP Issue and Options paper 2024 (FINAL 20.2.25) with FC |
REG-14-3-25-323 |
Document 3 |
|
Summary of Considerations - He Whakarāpopoto Whakaarohanga |
||||
|
Fit with purpose of Local Government - E noho hāngai pū ai ki te Rangatōpū-ā-Rohe The Council is required to give effect to the purpose of local government as set out in section 10 of the Local Government Act 2002. That purpose is to enable democratic local decision-making and action by (and on behalf of) communities, and to promote the social, economic, environmental, and cultural wellbeing of communities in the present and for the future. Link to the Council’s Community Outcomes – Ngā Hononga ki Ngā Putanga ā-Hapori This proposal promotes the performance of regulatory functions for the purpose of preventing harm and creating safe and healthy environments for people. The proposal also contributes towards reducing public nuisance and threats to public health and safety through appropriate policy controls for the wellbeing of communities in the present and for the future. |
||||
|
Māori Impact Statement - Te Tauākī Kaupapa Māori Māori and youth are overrepresented in alcohol related harm statistics, however no known impacts for mana whenua / tāngata whenua outside the general community population specifically in relation to this policy review.
To better understand the impact of alcohol related harm to Māori there will be targeted consultation through the SCP outlined below in the consultation section. |
||||
|
Sustainability - Te Toitūtanga The policy is required under the Act to be reviewed every six years. |
||||
|
Financial considerations - Ngā Whakaarohanga Ahumoni The policy process will incur fees associated with a legal review and costs for Special Consultative Procedure and administration /officer time. These will be covered from existing Planning and Regulatory budgets in the 2024-2025 years.: |
||||
|
Significance and Engagement - Te Hiranga me te Tūhonotanga Section 79 of the Act requires the use of the SCP under The LGA 2002, for the LAP Review.
|
||||
|
Consultation – internal and/or external - Whakawhiti Whakaaro-ā-roto / ā-waho The LAP Review must use the SCP under the LGA 2002. Specific consultation will be completed with Māori, Youth and Licensees.
Specifically for consultation to understand alcohol related impacts to Māori, external engagement is proposed to take place with, but not limited to: - Te Taiwhenua o Heretaunga - Te Oranga o Te Matau-a-Māui Health Hawke’s Bay Māori Partnerships Team - Kahungunu Health Services (Choices) Māori Midwives
Alongside consultation with Māori it is proposed to engage Kainga Pasifika Services to understand the impact of alcohol related harm to Pasifika communities. |
||||
|
Risks
|
||||
|
Rural Community Board – Te Poari Tuawhenua-ā-Hapori <Enter text> :
|